- Rangkai seluruh komponen alat dan bahan yang diperlukan sesuai dengan kondisi percobaan yang dipilih.
- Buat program arduino pada aplikasi Arduino IDE sesuai dengan kondisi percobaan. Pastikan aplikasi Arduino IDE sudah mendownload library yang dibutuhkan dan sudah memilih board arduino yang sesuai.
- Verifikasi atau upload program pada arduino.
- Jalankan atau uji coba rangkaian yang telah dibuat sesuai dengan kondisi.
- Perhatikan rangkaian dan output apakah sesuai dengan kondisi.
- Rangkaian telah selesai dibuat.
- case '1': - Jika tombol 1 ditekan, servo motor akan diputar ke posisi 0 derajat.
- case '2': - Jika tombol 2 ditekan, servo motor akan diputar ke posisi 45 derajat.
- case '3': - Jika tombol 3 ditekan, servo motor akan diputar ke posisi 90 derajat.
- case '4': - Jika tombol 4 ditekan, servo motor akan diputar ke posisi 135 derajat.
- case '5': - Jika tombol 5 ditekan, servo motor akan diputar ke posisi 180 derajat.
- case '6': - Jika tombol 6 ditekan, servo motor akan diputar ke posisi 135 derajat.
- case '7': - Jika tombol 7 ditekan, servo motor akan diputar ke posisi 90 derajat.
- case '8': - Jika tombol 8 ditekan, servo motor akan diputar ke posisi 45 derajat.
- case '9': - Jika tombol 9 ditekan, servo motor akan diputar ke posisi 0 derajat.
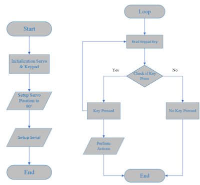
4. Flowchart dan Listing Program [Kembali]






















.jpg)


























